病毒载体产业发展简析
作者:苗先锋
(本文经微信公众号“火石创造”(ID:firestone-link)授权刊载,其著作权归原作者所有,如若转载请联系原作者。)
2017年8月30日,诺华Kymriah获批,自此拉开基因治疗大幕,基因治疗或成为继抗体药物之后,未来十年的创新药重点研发方向。作为治疗关键环节,病毒载体对基因治疗至关重要。
一、病毒载体简介
1990年,William French Anderson医生首次利用基因治疗方法成功治疗了一位4岁小女孩的重症联合免疫缺陷症,拉开了基因疗法研究和开发的序幕,人类找到了攻克疾病的“上帝之手”。
2017年8月30日,诺华Kymriah获批,成为美国FDA批准的首个基因治疗药,自此拉开基因治疗大幕,为罕见病治疗带来新的机会。基因治疗或成为继抗体药物之后,未来十年的创新药重点研发方向。
1. 基因治疗机制
基因治疗通过向病体细胞或器官中引入一种基因信息以纠正缺陷或异常(突变、异常表达等),这过程中病毒载体至关重要。目前常用于基因治疗的病毒载体包括逆转录病毒(RV)、腺相关病毒(AAV)和慢病毒(LV)。

基因治疗载体可分为两大类:(1)病毒载体,主要包括慢病毒、腺病毒、逆转录病毒、腺相关病毒等。(2)非病毒载体,主要包括裸露DNA、脂质体、纳米载体等。

2. 部分常用病毒载体
腺病毒(AdV)是一种大分子(36 kb)双链无包膜DNA病毒。宿主细胞范围广,可感染分裂和非分裂终末分化细胞,如神经元等。
优点:(1)基因导入效率高,对人类安全;(2)宿主范围广;(3)基因转导与细胞分裂无关;(4)重组腺病毒可通过口服经肠道吸收、或喷雾吸入或气管内滴注;(5)腺病毒载体容量较大,可插入7.5kb外源基因。
缺点:(1)不能整合到靶细胞的基因组DNA中;分裂增殖快的细胞,导入的重组病毒载体,随分裂而丢失的机会增多,表达时间相对较短。(2)宿主的免疫反应导致腺病毒载体表达短暂;(3)有两个环节可能产生复制型腺病毒;(4)靶向性差。

逆转录病毒(RV):单链RNA病毒,可高效地感染多种类型细胞,可以将外源基因随机插入并稳定整合到宿主细胞基因组中持续表达。其中γ-逆转录病毒载体最早被改造的且广泛地被应用到基因治疗中,并取得了不少巨大的成功。
缺陷:(1)只能转染处于增殖状态的细胞;(2)所携带的外源基因不能太大;(3)感染依赖靶细胞表面受体的限制;(4)理论上不扩散其它细胞,但某些情况会造成野生型病毒爆发;(5)有致细胞癌变的可能;(6)逆转录病毒不能耐受纯化和浓缩过程;

为解决目前病毒载体存在的缺陷,科学家在新型病毒载体研究方便从未停止前进脚步。
二、国内病毒载体平台布局
为抓住基因治疗产业发展机遇,为基因治疗企业提供专业服务平台,国内病毒载体专业平台从2017年开始筹划,并逐渐落地。
1. 赛诺生(深圳)基因产业集团病毒载体基因药物CDMO 平台
2018年5月3日,全球******的具有GMP体系的腺病毒载体产业化CDMO平台已经通过了广东省药监局检查许可。赛诺生(深圳)基因产业集团病毒载体基因药物CDMO 平台,基于自有核心知识产权,专业人才队伍和独有的工艺研发能力及规模生产能力,为全球病毒载体基因药物的研发者,提供从临床前研究开发到商业化生产等关键性环节的“合同研发+定制生产”一体化服务。
2. 和元上海病毒载体CDMO平台
2019年3月5日,和元上海病毒载体CDMO平台开业,该平台是和元上海斥资数亿,与GE医疗联手打造的全球首个、近 4 500 ㎡ 基于一次性技术的GMP病毒生产平台。GMP车间采用了50 L一次性反应器设备,国际上处于领先水平。
目前,该平台已与多家基因治疗或细胞治疗药物企业开展合作,开展申报CDMO项目包括腺相关病毒、慢病毒、腺病毒、痘病毒和裸质粒等相关产品,提供从小试、中试、临床申报到GMP生产的一条龙服务,满足国内外基因治疗和CAR-T等细胞治疗药物客户不同阶段的开发需求。
3.南京金斯瑞生物科技与默克公司展开细胞基因治疗领域的战略合作
2019年3月20日,生物医药CDMO公司南京金斯瑞生物科技与科技公司默克共同宣布,双方在细胞基因治疗领域首次展开全方位战略合作,共同促进细胞免疫和基因治疗行业的产业化进程。
根据协议内容,默克将在质粒病毒生产方面为金斯瑞提供从产品、工艺技术,到厂房设计咨询、质量体系建立和GMP合规咨询、人员培训等360度全方位服务,助力金斯瑞的质粒和病毒载体生产服务平台建设和国际化战略。两家公司将在质粒病毒质量体系与GMP合规,工艺与厂房设计以及市场推广方面展开全面合作。
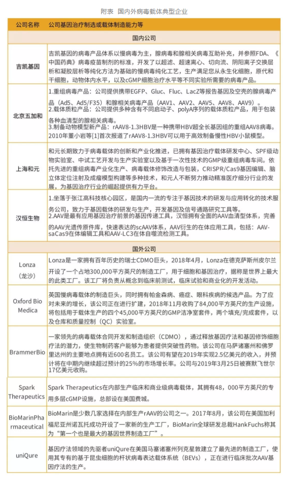
三、国内外病毒载体典型企业
国内病毒载体典型企业有吉凯基因、北京五加和、上海和元和汉恒生物等;国外病毒载体典型企业有Lonza、Oxford Bio Medica、Brammer Bio、uniQure、Spark Therapeutics和Bio Marin Pharmaceutical等。

参考文献:
[1] 董小岩, 尉迟捷, 王刚, 等. 高嗜肝性8型重组腺相关病毒体内转导法制备乙型肝炎病毒持续感染小鼠模型[J]. 病毒学报, 2010(6):425-431.



